Toggle navigation
部门首页
通知公告
教学新闻
学生服务
教师服务
实训基地
考试鉴定
党建工作
教师服务
kaiyun体育手机版登陆官网官方版正版下载公共基础必修课程简介
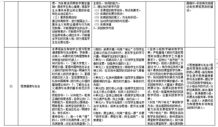
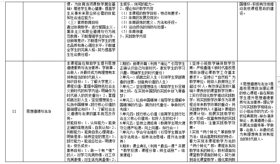
来源:教务处 添加日期:2024-05-28
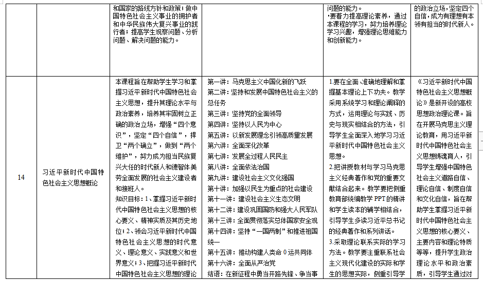
kaiyun开云体育app