走进团委
团委简介
组织结构
新媒体阵地
团情在线
kaiyun体育全站网页登录
Kaiyun体育官方地址
团委动态
kaiyun体育官网入口app
视频在线
kaiyun体育全站入口手机
思想引领
kaiyun体育全站入口手机
kaiyun体育官网入口登陆
kaiyun体育全站入口手机
主题团日
kaiyun体育app官方网站
kaiyun体育电子
学生组织
学生会
社团联合会
广播台
艺术团
助理总队
治保队
社团之家
素质拓展
kaiyun体育电竞
kaiyun体育app官网
kaiyun开云真人
资料中心
kaiyun开云注册
工作文件
学习资料
学习软件
服务青年
学生之声
Kaiyun全站官网登录
网上团校
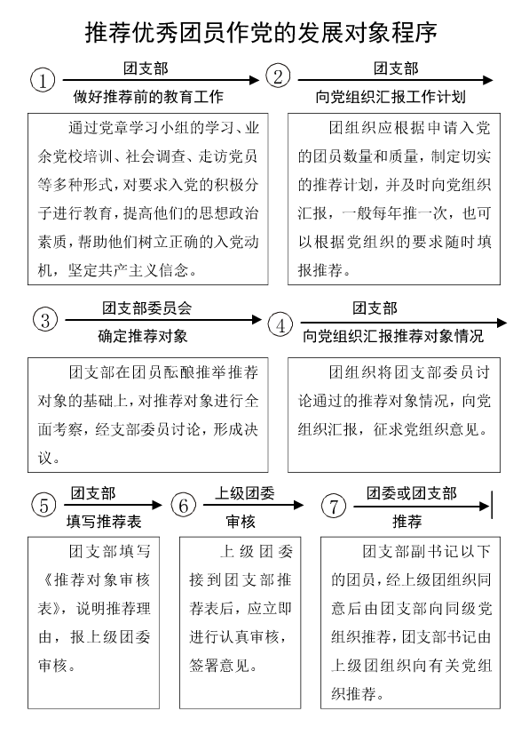
推荐优秀团员作党的发展对象程序
内容来源: 添加时间:2016-03-27
友情链接:
共青团中央
安徽青少年
芜湖团市委
中国志愿者
中国青年网
联系电话:0553-5971022 Email:sunwoyu@126.com 地址:安徽芜湖弋江区文昌西路24号 邮编:241002
版权所有 © 共青团kaiyun体育手机版登陆官网官方版正版下载委员会 2016
kaiyun开云体育app